Effects of Isoflurane Anesthesia in ECS: Findings in "Data In Brief"

Out on PubMed, from researchers in Arizona and Canada, is this paper:

Data on electroconvulsive seizure in mice, effects of anesthesia on immediate early gene expression.

Ozols AB, Meyers KT, Damphousse CC, Campbell JM, Khoshaba R, Wallace SG, Hu C, Marrone DF, Gallitano AL.Data Brief. 2024 Mar 27;54:110365. doi: 10.1016/j.dib.2024.110365. eCollection 2024 Jun.
PMID: 38646190 
The abstract is copied below:

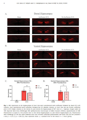
Although electroconvulsive therapy (ECT) is one of the most effective treatments for severe mood and psychotic disorders, the mechanisms underlying its therapeutic effects remain unknown. Electroconvulsive stimulation (ECS), the animal model for ECT, can be used to investigate the potential therapeutic mechanisms of ECT in rodents. ECS produces numerous effects in the brain, such as increasing levels of growth factors, inducing dendritic sprouting, and stimulating neurogenesis. It also induces high-level expression of immediate early genes (IEGs) that have been implicated in the pathogenesis of schizophrenia, such as early growth response 3 (Egr3) and activity-regulated cytoskeleton-associated protein (Arc), a validated downstream target of Egr3 [1-3]. However, the effect of isoflurane anesthesia preceding ECS on IEG response in mice has not been well characterized. This article provides immunofluorescent data of the activity responsive IEG ARC in the dorsal and ventral dentate gyrus of wildtype (WT) mice following ECS with or without anesthesia, as well as following sham ECS. The data in this article relate to a published article that employed serial ECS in mice to investigate the requirement of Egr3 in the neurobiological effects of this model of ECT [4]. The ability to study the effects of serial ECS has been limited in mice due to high rates of mortality during seizure. Administration of isoflurane anesthesia prior to ECS significantly reduces rodent mortality, irrespective of the number of times ECS is applied [5]. Since general anesthesia is administered to patients prior to ECT, use of isoflurane prior to ECS also more closely models the clinical use of ECT [6].

Keywords: ECS; ECT; Early growth response 3; Egr3; Electroconvulsive therapy; IEG; Immediate early gene.

The report is here.
And from the text:



This is just a basic science tidbit to show that there is ongoing interest in the mechanisms of action of ECT. These data suggest an improvement to the ECS model for ECT, as well as better treatment for the mice involved!

Comments

Popular posts from this blog

ECT plus Antidepressants: a Review

Happy Birthday to Max Fink!

Clinical Phenotype of Behavioral-Variant Frontotemporal Dementia Reversed by ECT: A Case Report